网站首页
首页
政务公开
环境保护
互动交流
公共服务
专题专栏
您当前的位置:
首页
>
专题专栏
>
第二轮省生态环境保护例行督察专栏
>
边督边改
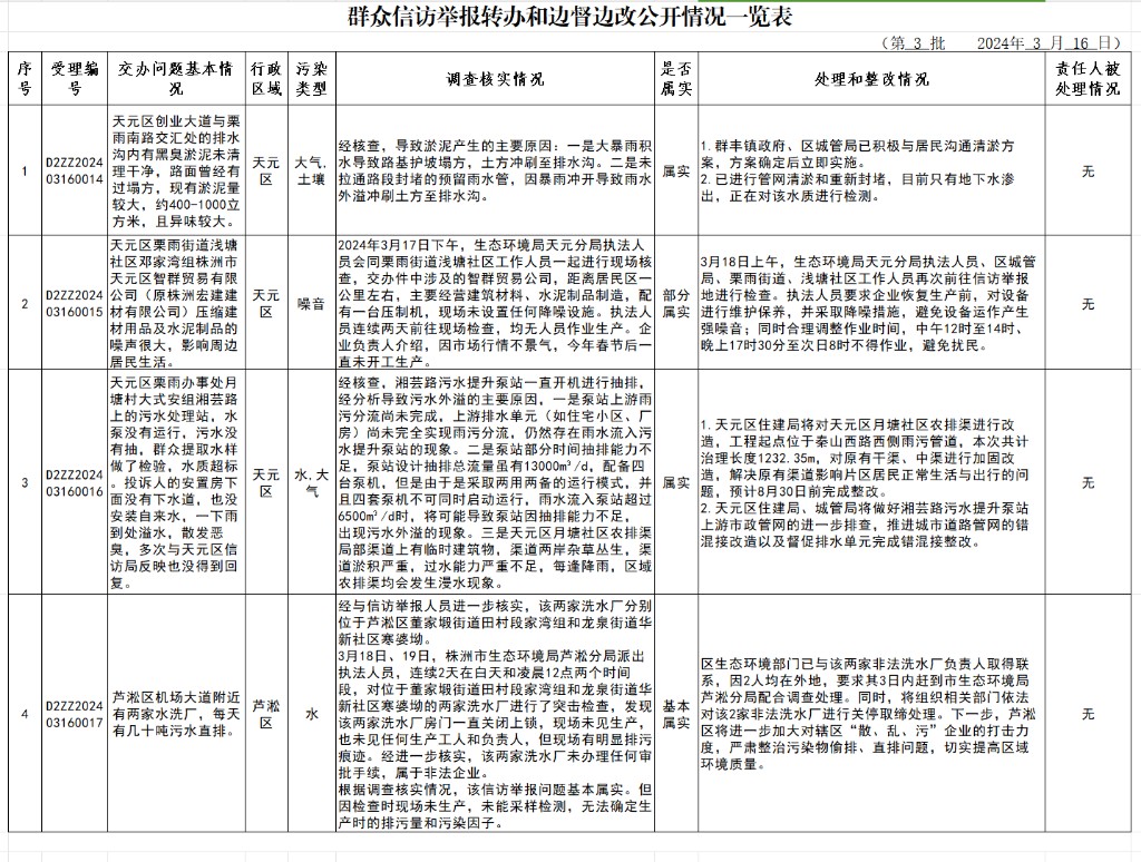
边督边改公开情况一览表
更新时间:2024-03-21
作者:株洲市生态环境局
字体:
大
中
小
来源:株洲市生态环境局
编辑:信息中心
分享到: